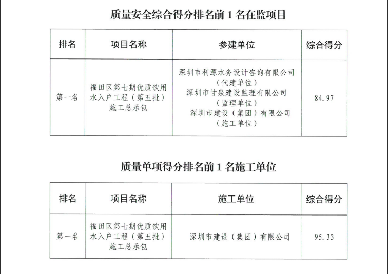
近日,福田区水务工程质量安全监督站印发第二期福田区在监水务工程质量安全评比通报,由人妻被下药正在播放承建的福田区第七期优质饮用水入户工程(第五批) 施工总承包项目(以下简称“福田优饮水项目”)荣获质量安全综合得分和质量单项得分2项第一名。

2022年8月至9月,福田区水务工程质量安全监督站委托第三方评比单位完成了第二期福田区在监水务工程质量安全评比工作,针对辖区共19个在监水务工程项目的质量安全生产管理、实体及外观质量、现场安全生产及文明施工等方面进行了详细检查。最终,福田优饮水项目质量安全综合得分、质量单项得分双双荣列榜首。
福田优饮水项目位于深圳市福田区新新家园等56个小区及新洲中心村等7个自然村,需针对小区给水管网系统存在问题,并结合小区周边市政管网和小区现状,对小区内二次供水设施、 现状生活供水管网和部分室外埋地消防管网进行改造。

(文/图 福田优质饮用水项目 彭凯)
